More Than Revenue, Creating a Meaningful Product Framework
Product Strategy
Metrics Framework Design
Cross-Functional Leadership

Overview
I moved Intruder from relying on ad hoc revenue tracking to a scalable, behaviour-based measurement system.
I successfully lobbied for us to create a unified way to evaluate company strategy, make product decisions, and empower designers and product managers to lead with evidence.
The effort was so successful it was held up by Intruder’s BI tool as a case study in how to align a company around a shared set of metrics.
Involvement
Project manager
~2 month duration (Jul - Aug ‘24)
Figma, Posthog, Count and Dovetail.
Impact
Outcome > Output
Emphasis shifted to movement on key metrics rather than effort expended.
Externally Recognised
Recognised by Intruder’s BI tool (Count) as a exemplary case study in how to track product metrics.
100%
Adoption of Product Squads orientated around the vulnerability management lifecycle.
Challenge
Intruder measured success through ad hoc financial indicators with no consistent framework for evaluating product changes. Feature releases were assessed individually by Senior Leadership through lengthy debates, making it nearly impossible to tie revenue impact to specific user behaviours.
More than this the prevalent mindset that our customers should "set and forget" our tool obscured customer value and hindered strategic feature prioritisation.
Approach
Both myself and the Head of Support were keen to improve how we made decisions for our teams, and as a business, so together we proposed a framework I’d used elsewhere to the VP of Product to demonstrate.
Defining the North Star
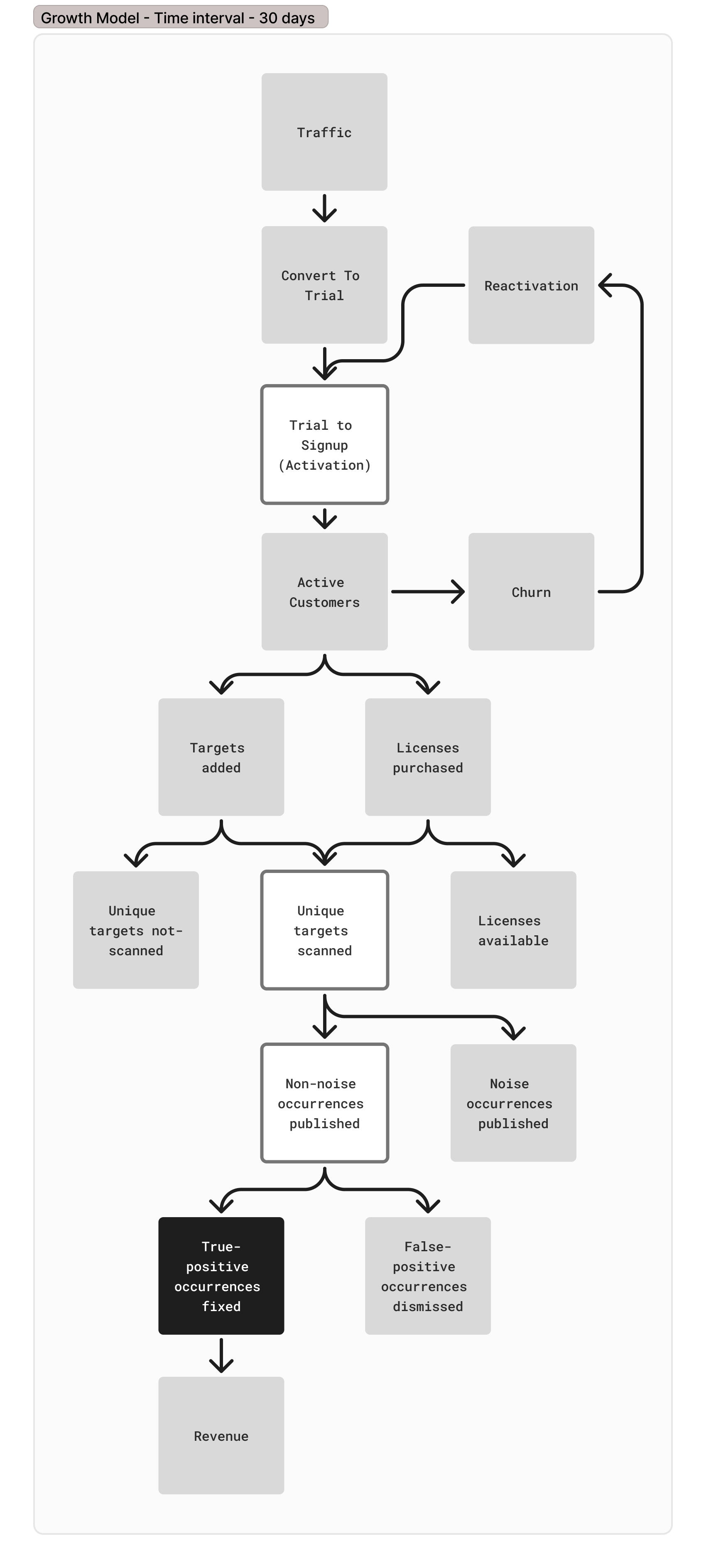
Through customer interviews and quantitative analysis, I mapped how customers experience Intruder's value. We identified the key moment customers felt impact: The first time customers found and fixed a serious security issue using our tool.

The initial list of our Key Drivers and their levers.


Framework featured by Count (Intruder’s BI tool) as an example in their webinar ‘Making OKRs Work’.
“The thing that sparked us moving away from those other tooling and going more towards this data-driven approach to OKRs … was Naomi, whose our Head of Support, and Keith, our Head of Design. They came to the senior leadership team and said this isn’t working … and because of them we had that discussion in the senior leadership team.”
Andy Hornegold, VP Product
Count webinar: Making OKRs Work: 13:12
Building the Framework
I secured buy-in from the VP of Product , then presented the framework to Senior Leadership as a bridge between revenue goals and strategic product decisions.
This framework was later recognised externally, with Count (our data platform) showcasing it as a case study in their webinar “Making OKRs Work.”
“I sat down with Keith, our Head of Product Design, and we tried to work out the key drivers … This really for me is about understanding at a top level whether all of the levers and components are moving in the right direction.”
Andy Hornegold, VP Product
Count webinar: Making OKRs Work: 28:31
Operational Layer: HEART Metrics
While the North Star framework provided company-wide strategy, operational teams needed practical validation for daily decisions. I implemented a tailored HEART framework (Happiness, Engagement, Adoption, Retention, Task Success):

The initial list of Product Wide HEART Metrics

Our HEART Metrics allowed us to have clear tacticle
System Impact
Strategic Alignment
Operational Efficiency
Real-World Applications
Dashboard Redesign

NB: This design was not done by me personally but facilitated by focusing on ‘Engagement’ (E) metrics in the HEART metrics so as to pull the ‘Targets’, ‘Licenses’, and ‘Scans’ Growth Levers to improve the ‘Unique Targets Scanned’ Driver.
Following the adoption of the HEART framework we reviewed the existing Dashboard. After a period of user research we proposed reframing the dashboard as a command centre for key actions.
The framework justified the investment by connecting user behaviour to North Star metrics. This led to a significant spike in key actions, increased time on page, higher activation and lifetime value.
Pain Point Prioritisation

Popover designed to drive the Engagement by funnelling users towards fixing Issues. Something which ultimately aimed at pulling the Growth Lever ‘Median-Time-To-Remediate (MTTR)’.

Popover iteration designed to drive the Retention by highlighting licensing status and making it easier to access the expansion funnel. Ultimately aimed at pulling the Growth Lever ‘Number of Licenses’.
These frameworks made it easy to demonstrate the benefit of new features it would have been harder to secure quantitative research for previously. Amongst many of the smaller, iterative, improvements we made the framework facilitated the following strategic shifts:
Outcomes
Cultural Transformation
This change led to Intruder taking a increasingly customer orientated and behaviourally driven approach to strategy. We now had a clear connection between everyday work, company strategy, and business growth.
External Recognition
The framework gained recognition not only within Intruder but also externally, where it was showcased by Count in their webinar Making OKRs Work and featured in their public gallery.
Interested in discussing this project?
More Than Revenue, Creating a Meaningful Product Framework
Product Strategy
Metrics Framework Design
Cross-Functional Leadership

Overview
I moved Intruder from relying on ad hoc revenue tracking to a scalable, behaviour-based measurement system.
I successfully lobbied for us to create a unified way to evaluate company strategy, make product decisions, and empower designers and product managers to lead with evidence.
The effort was so successful it was held up by Intruder’s BI tool as a case study in how to align a company around a shared set of metrics.
Involvement
Project manager
~2 month duration (Jul - Aug ‘24)
Figma, Posthog, Count and Dovetail.
Impact
Outcome > Output
Emphasis shifted to movement on key metrics rather than effort expended.
Externally Recognised
Recognised by Intruder’s BI tool (Count) as a exemplary case study in how to track product metrics.
100%
Adoption of Product Squads orientated around the vulnerability management lifecycle.
Challenge
Intruder measured success through ad hoc financial indicators with no consistent framework for evaluating product changes. Feature releases were assessed individually by Senior Leadership through lengthy debates, making it nearly impossible to tie revenue impact to specific user behaviours.
More than this the prevalent mindset that our customers should "set and forget" our tool obscured customer value and hindered strategic feature prioritisation.
Approach
Both myself and the Head of Support were keen to improve how we made decisions for our teams, and as a business, so together we proposed a framework I’d used elsewhere to the VP of Product to demonstrate.
Defining the North Star
Through customer interviews and quantitative analysis, I mapped how customers experience Intruder's value. We identified the key moment customers felt impact: The first time customers found and fixed a serious security issue using our tool.

The initial list of our Key Drivers and their levers.


Framework featured by Count (Intruder’s BI tool) as an example in their webinar ‘Making OKRs Work’.
“The thing that sparked us moving away from those other tooling and going more towards this data-driven approach to OKRs … was Naomi, whose our Head of Support, and Keith, our Head of Design. They came to the senior leadership team and said this isn’t working … and because of them we had that discussion in the senior leadership team.”
Andy Hornegold, VP Product
Count webinar: Making OKRs Work: 13:12
Building the Framework
I secured buy-in from the VP of Product , then presented the framework to Senior Leadership as a bridge between revenue goals and strategic product decisions.
This framework was later recognised externally, with Count (our data platform) showcasing it as a case study in their webinar “Making OKRs Work.”
“I sat down with Keith, our Head of Product Design, and we tried to work out the key drivers … This really for me is about understanding at a top level whether all of the levers and components are moving in the right direction.”
Andy Hornegold, VP Product
Count webinar: Making OKRs Work: 28:31
Operational Layer: HEART Metrics
While the North Star framework provided company-wide strategy, operational teams needed practical validation for daily decisions. I implemented a tailored HEART framework (Happiness, Engagement, Adoption, Retention, Task Success):

The initial list of Product Wide HEART Metrics

Our HEART Metrics allowed us to have clear tacticle
System Impact
Strategic Alignment
Operational Efficiency
Real-World Applications
Dashboard Redesign

NB: This design was not done by me personally but facilitated by focusing on ‘Engagement’ (E) metrics in the HEART metrics so as to pull the ‘Targets’, ‘Licenses’, and ‘Scans’ Growth Levers to improve the ‘Unique Targets Scanned’ Driver.
Following the adoption of the HEART framework we reviewed the existing Dashboard. After a period of user research we proposed reframing the dashboard as a command centre for key actions.
The framework justified the investment by connecting user behaviour to North Star metrics. This led to a significant spike in key actions, increased time on page, higher activation and lifetime value.
Pain Point Prioritisation

Popover designed to drive the Engagement by funnelling users towards fixing Issues. Something which ultimately aimed at pulling the Growth Lever ‘Median-Time-To-Remediate (MTTR)’.

Popover iteration designed to drive the Retention by highlighting licensing status and making it easier to access the expansion funnel. Ultimately aimed at pulling the Growth Lever ‘Number of Licenses’.
These frameworks made it easy to demonstrate the benefit of new features it would have been harder to secure quantitative research for previously. Amongst many of the smaller, iterative, improvements we made the framework facilitated the following strategic shifts:
Outcomes
Cultural Transformation
This change led to Intruder taking a increasingly customer orientated and behaviourally driven approach to strategy. We now had a clear connection between everyday work, company strategy, and business growth.
External Recognition
The framework gained recognition not only within Intruder but also externally, where it was showcased by Count in their webinar Making OKRs Work and featured in their public gallery.
Interested in discussing this project?
More Than Revenue, Creating a Meaningful Product Framework
Product Strategy
Metrics Framework Design
Cross-Functional Leadership

Overview
I moved Intruder from relying on ad hoc revenue tracking to a scalable, behaviour-based measurement system.
I successfully lobbied for us to create a unified way to evaluate company strategy, make product decisions, and empower designers and product managers to lead with evidence.
The effort was so successful it was held up by Intruder’s BI tool as a case study in how to align a company around a shared set of metrics.
Involvement
Project manager
~2 month duration (Jul - Aug ‘24)
Figma, Posthog, Count and Dovetail.
Impact
Outcome > Output
Emphasis shifted to movement on key metrics rather than effort expended.
Externally Recognised
Recognised by Intruder’s BI tool (Count) as a exemplary case study in how to track product metrics.
100%
Adoption of Product Squads orientated around the vulnerability management lifecycle.
Challenge
Intruder measured success through ad hoc financial indicators with no consistent framework for evaluating product changes. Feature releases were assessed individually by Senior Leadership through lengthy debates, making it nearly impossible to tie revenue impact to specific user behaviours.
More than this the prevalent mindset that our customers should "set and forget" our tool obscured customer value and hindered strategic feature prioritisation.
Approach
Both myself and the Head of Support were keen to improve how we made decisions for our teams, and as a business, so together we proposed a framework I’d used elsewhere to the VP of Product to demonstrate.
Defining the North Star
Through customer interviews and quantitative analysis, I mapped how customers experience Intruder's value. We identified the key moment customers felt impact: The first time customers found and fixed a serious security issue using our tool.


The initial list of our Key Drivers and their levers.

Framework featured by Count (Intruder’s BI tool) as an example in their webinar ‘Making OKRs Work’.
“The thing that sparked us moving away from those other tooling and going more towards this data-driven approach to OKRs … was Naomi, whose our Head of Support, and Keith, our Head of Design. They came to the senior leadership team and said this isn’t working … and because of them we had that discussion in the senior leadership team.”
Andy Hornegold, VP Product
Count webinar: Making OKRs Work: 13:12
Building the Framework
I secured buy-in from the VP of Product , then presented the framework to Senior Leadership as a bridge between revenue goals and strategic product decisions.
This framework was later recognised externally, with Count (our data platform) showcasing it as a case study in their webinar “Making OKRs Work.”
“I sat down with Keith, our Head of Product Design, and we tried to work out the key drivers … This really for me is about understanding at a top level whether all of the levers and components are moving in the right direction.”
Andy Hornegold, VP Product
Count webinar: Making OKRs Work: 28:31
Operational Layer: HEART Metrics
While the North Star framework provided company-wide strategy, operational teams needed practical validation for daily decisions. I implemented a tailored HEART framework (Happiness, Engagement, Adoption, Retention, Task Success):
The initial list of Product Wide HEART Metrics

Our HEART Metrics allowed us to have clear tactical overview of Portal activity.
System Impact
Strategic Alignment
Operational Efficiency
Real-World Applications
Dashboard Redesign
NB: This design was not done by me personally but facilitated by focusing on ‘Engagement’ (E) metrics in the HEART metrics so as to pull the ‘Targets’, ‘Licenses’, and ‘Scans’ Growth Levers to improve the ‘Unique Targets Scanned’ Driver.
Following the adoption of the HEART framework we reviewed the existing Dashboard. After a period of user research we proposed reframing the dashboard as a command centre for key actions.
The framework justified the investment by connecting user behaviour to North Star metrics. This led to a significant spike in key actions, increased time on page, higher activation and lifetime value.
Pain Point Prioritisation
Popover designed to drive the Engagement by funnelling users towards fixing Issues. Something which ultimately aimed at pulling the Growth Lever ‘Median-Time-To-Remediate (MTTR)’.
Popover iteration designed to drive the Retention by highlighting licensing status and making it easier to access the expansion funnel. Ultimately aimed at pulling the Growth Lever ‘Number of Licenses’.
These frameworks made it easy to demonstrate the benefit of new features it would have been harder to secure quantitative research for previously. Amongst many of the smaller, iterative, improvements we made the framework facilitated the following strategic shifts:
Outcomes
Cultural Transformation
This change led to Intruder taking a increasingly customer orientated and behaviourally driven approach to strategy. We now had a clear connection between everyday work, company strategy, and business growth.
External Recognition
The framework gained recognition not only within Intruder but also externally, where it was showcased by Count in their webinar Making OKRs Work and featured in their public gallery.
Interested in discussing this project?